孩子的食品安全问题一直是家长心中最在意的,近日,三全水饺被检测出非洲猪瘟病毒的事情引起了广泛关注,甚至引起一些家长的恐慌,接下来八宝网小编就来说说:三全水饺检出非洲猪瘟病毒的是哪个批次,孩子吃了有问题的三全水饺会怎么样。

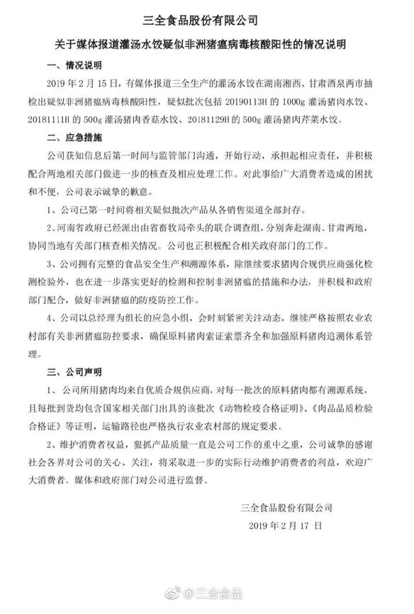
2月15日,有媒体报道,三全生产的灌汤水饺在湖南湘西、甘肃酒泉两市抽检出疑似非洲猪瘟病毒核酸阳性,疑似批次包括20190113H的1000g灌汤猪肉水饺、20181111H的500g灌汤猪肉香菇水饺、20181129H的500g灌汤猪肉芹菜水饺。
2月18日早上,三全食品发布公告回应,称公司所用猪肉均来自优质合规供应商,对每一批次的原料猪肉都有溯源系统。目前已将相关疑似批次产品从各销售渠道全部封存,由河南省畜牧局牵头的调查组已前往湖南、甘肃两地进行调查。
事件发生后,三全公司已第一时间将相关疑似批次产品从各销售渠道全部封存,并且向各大经销商发布了最新的检测报告以及安全承诺书,表示目前市场上流通的三全食品均合格。


非洲猪瘟并不是人畜共患病,不会传染人。同时,高温可杀灭非洲猪瘟病毒,60℃持续加热20分钟即可灭活
非洲猪瘟疫情不会影响猪肉及其制品的食用安全,可以放心食用猪肉及其制品。非洲猪瘟发现近100年来,全球范围内没有发生过人感染非洲猪瘟的情况
目前没有任何证据表明,食用感染非洲猪瘟的猪肉后会对人体健康带来影响。
但是,在孩子食品安全上,家长也要多留点心。
1、非洲猪瘟只传染家猪和野猪,不传染马、牛、羊等动物,不传染人。
2、非洲猪瘟是一种急性、热性、高传染性疾病,目前无有效治疗办法,无疫苗预防,猪死亡率最高达100%。
3、非洲猪瘟病毒在低温阴暗环境下可存活数年,在常温下可存活数周,60℃以上高温加热十余分钟即可杀灭。
4、非洲猪瘟通过与病猪、带病毒的猪和软蜱(一种寄生虫)接触传播,被病毒污染的人、车辆、粪便、垫草、泔水、环境、未加工熟制的猪肉产品等都能传播疫情。
5、非洲猪瘟病毒潜伏期5-19天,猪发病时,高烧至42℃,2-10天内死亡,出现呕吐、便血、皮肤发红、耳朵发紫、后肢无力等症状。
6、 发生非洲猪瘟的养殖场、养殖户为疫点,疫点外半径3公里范围内为疫区,疫区外半径10公里范围内为受威胁区,有野猪活动的地方,疫区外半径50公里内为受威胁区。
7、 一旦发生疫情,疫点、疫区立即封锁。疫点、疫区内生猪全部扑杀并无害化处理,过往车辆及人员要严格进行检查登记消毒。禁止疫点、疫区、受威胁区生猪进出及相关产品调出,调入产品必须经过严格检疫。
8、一旦发生非洲猪瘟疫情,停止所在县生猪屠宰活动,关闭生猪交易市场,实施生猪及产品调运管控。
以上就是有关三全水饺检出非洲猪瘟病毒的是哪个批次,孩子吃了有问题三全水饺会怎么样的相关介绍,对于孩子的食品安全需要大家的共同监督。