亲爱的旅人们:
为了给各位旅人带来更好的游戏体验,我们将在2026年1月15日9点-12点进行更新维护, 维护过程中无法进入游戏。
更新内容:
1、新增限时引导:“圣炎的引导”6★药师“索瓦恩”,活动期间每次引导可得“圣炎的导片(2026/01)”
“圣炎的引导”必然获得4★及以上的旅人

2、新增限时阶梯引导:“圣炎的引导”,阶段5必定获得1个5★及以上的圣炎角色,50%的概率获得6★药师“索瓦恩”,阶梯引导中可获得索瓦恩的导石和圣炎的导片(2026/01)
“圣炎的引导”必然获得4★及以上的旅人
3、新增限时引导:“圣炎的英杰们”6★学者“迪特蕾娜”、6★游侠“卡娜莉”,活动期间每次引导可得“圣炎的导片(2026/01)”
“圣炎的英杰”必然获得4★及以上的旅人


4、新增限时阶梯引导:“圣炎的英杰”6★学者“迪特蕾娜”,阶段5必定获得1个5★及以上的圣炎角色,50%的概率获得6★学者“迪特蕾娜”,阶梯引导中可获得迪特蕾娜的导石和圣炎的导片(2026/01)
5、新增限时阶梯引导:“圣炎的英杰”6★游侠“卡娜莉”,阶段5必定获得1个5★及以上的圣炎角色,50%的概率获得6★游侠“卡娜莉”,,阶梯引导中可获得卡娜莉的导石和圣炎的导片(2026/01)
“圣炎的英杰”必然获得4★及以上的旅人
“圣炎的导片(2026/01)”×150可兑换“索瓦恩的大圣导印(★6)”、“迪特蕾娜的大圣导印(★6)”、“卡娜莉的大圣导印(★6)”中的任意一个,或往期圣炎旅人的圣导印×1
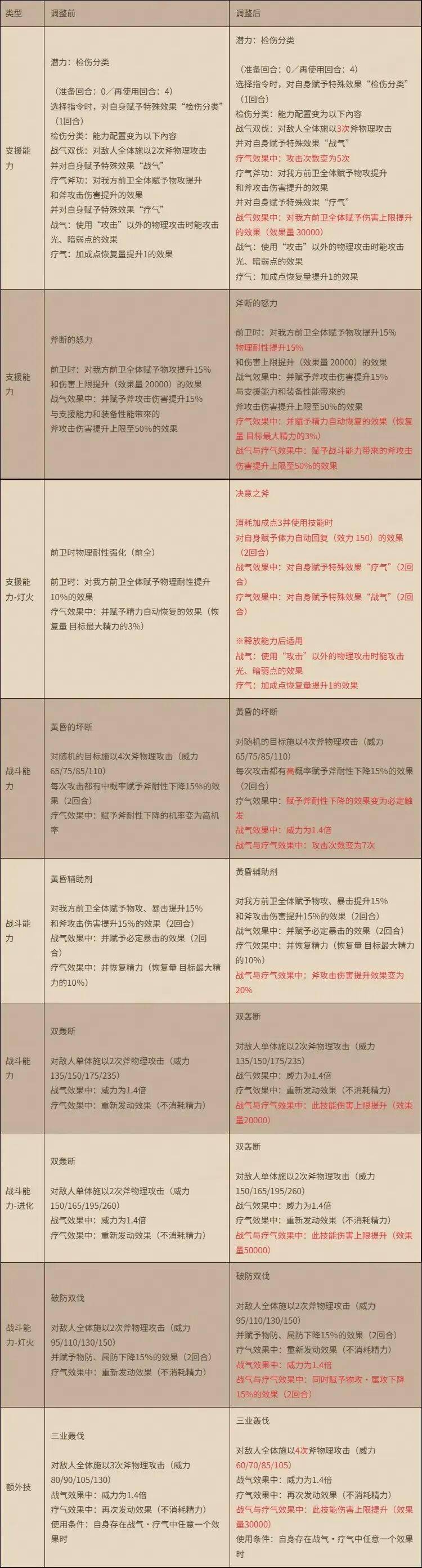
6、角色调整:
对本期圣炎的引导“索瓦恩”进行了性能调整,详情如下:

7、圣炎角色纪念奖励
纪念圣炎角色登场,活动期间登录游戏,可以获得圣炎纪念的装片(2026/01)×1,可在兑换所进行兑换
活动时间:2026年1月15日维护后~2026年1月29日9:00
兑换时间:2026年1月15日维护后~2026年2月26日9:00
8、本期开放灯火的加护的角色
索瓦恩、卡娜莉、迪特蕾娜
9、本期开放突破位阶的角色
索瓦恩、卡娜莉、迪特蕾娜
10、试炼之塔更新:
开放职业塔“舞者的试炼”,仅可使用职业为舞者的旅人进行挑战。
开放职业塔“星官的试炼”,仅可使用职业为星官的旅人进行挑战。
11、追忆之书更新
12、新增讨伐委托活动:索瓦恩、卡娜莉、迪特蕾娜导石获取量UP,活动时间:2026年1月15日维护后~2026年1月22日9:00
13、灵魂碎片更新:
可在兑换所中兑换索瓦恩的战技之魂和妙技之魂。